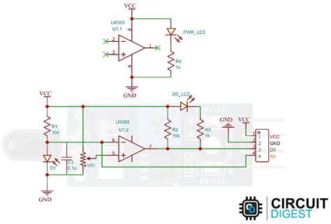
Flame Sensor Circuit Diagram

Flame Sensor Circuit Diagram. In the circuit diagram of the flame sensor, i have pointed out where to get the analog output if your module doesn’t have that option. Web arduino flame sensor tutorial how works and interfacing it with.

microcontroller Flame sensing using flame rod and short circuit
microcontroller Flame sensing using flame rod and short circuit from electronics.stackexchange.com

Circuit diagram for the tutorial interfacing flame sensor with arduino is shown in the figure below. I am sensing a flame using a flame rod. In the circuit diagram of the flame sensor, i have pointed out where to get the analog output if your module doesn’t have that option.

Source Code For Flame Detector:


This sensor uses the infrared flame flash method, which allows the sensor to work through a coating of oil, dust, water vapor, otherwise ice. Web introduction a flame sensor module or fire sensor module is a small size electronics device that can detect a fire source or any other bright light sources. In the circuit diagram of the flame sensor, i have pointed out where to get the analog output if your module doesn’t have that option.

What Is Ir Flame Sensor?


Flame sensor module the pin configuration of this sensor is shown below. Moreover, the vcc or + pin connects to 5v and the g pin is. Flame sensor arduino interfacing the.

Web Flame Sensor Is A Detector Or An Electronic Circuit Which Is Used To Detect The Flames Of Fire.


Interfacing flame sensor with arduino the engineering projects. Web arduino flame sensor tutorial how works and interfacing it with. These types of sensor are basically used i places where the work of fire is done.

Web The Wiring Diagram Below Shows That The D0 Pin Of The Module Connects To The Digital Pin 2 Of The Arduino Uno:


I am using 12v ac at the input and at the output flame sensing circuit which is made of opamp, some resistors and capacitors. I am sensing a flame using a flame rod. You can run this project properly, by making.

Web Working Principle This Sensor/Detector Can Be Built With An Electronic Circuit Using A Receiver Like Electromagnetic Radiation.


Circuit diagram for the tutorial interfacing flame sensor with arduino is shown in the figure below.