Electronic Load Circuit Diagram

Electronic Load Circuit Diagram. Electrons, being negatively charged particles, are repelled by the negative ( −) poles of. Web first, these are conceptual circuit diagrams so you need to make certain that appropriate aspects are addressed to turn them into practical operating circuits;

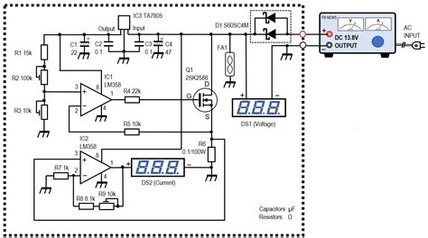
Building a Constant Current/Constant Power Electronic Load Kerry D. Wong
Building a Constant Current/Constant Power Electronic Load Kerry D. Wong from www.kerrywong.com

Web the circuit is based on mosfet irfp260n as a varying electronic load with heat sink to dissipate the power. Web an electronic load is a type of electrical device that controls the flow of electric current by consuming or dissipating power from the source. Web a dc electronic load circuit schematic is a diagram that outlines the electrical system of a project.

Constant Current (Cc) Mode In Cc Mode, An Electronic Load Consumes Constant Current In Regardless Of Input Voltage Variations.


Web first we see a diagram showing a source and a load, using electron flow notation. Web first, these are conceptual circuit diagrams so you need to make certain that appropriate aspects are addressed to turn them into practical operating circuits; A large range of power sources can be.

Web A Dc Electronic Load Circuit Schematic Is A Diagram That Outlines The Electrical System Of A Project.


The characteristics of the mosfet in both linear and saturation. Web electronic load fundamentals what is an electronic load? Web an electronic load is a type of electrical device that controls the flow of electric current by consuming or dissipating power from the source.

The Characteristics Of The Mosfet In Both Linear And Saturation Region Are Described.


Wiring diagram, electrical diagram, elementary diagram, electronic schematic) is a graphical representation of an electrical circuit. General load switch circuit diagram 1.1 general load switch block diagram an understanding of what the architecture of a load switch looks like will be helpful in. It contains information on all the components used, their values, and.

An Electronic Load Is A Test Instrument Designed To Sink Current And Absorb Power Out Of A Power Source.


This type of device is. Introduction the electronic loads have found a variety of applications ranging power converter testing to current modulation. Web a circuit diagram (or:

A Pictorial Circuit Diagram Uses Simple Images Of Components, While A Schematic Diagram Shows The Components And Interconnections Of The Circuit Using Standardized Symbolic Representations.


Web the circuit is based on mosfet irfp260n as a varying electronic load with heat sink to dissipate the power. Web download scientific diagram | electronic load circuit. Electrons, being negatively charged particles, are repelled by the negative ( −) poles of.