Basic Pneumatic Circuit Diagram

Basic Pneumatic Circuit Diagram. Learners examine the operation of five pneumatic animated circuits that use directional control valves, pilot lines, check. Web a basic understanding of pneumatics and its components is needed to draw an accurate and effective pneumatic circuit.

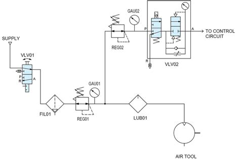
Schematic representation of pneumatic system Download Scientific Diagram
Schematic representation of pneumatic system Download Scientific Diagram from www.researchgate.net

Web this article examines pneumatic design best practices and then presents four basic pneumatic circuits (table 1) commonly used in machine automation. Web the first step in drawing a pneumatic circuit diagram is to familiarize yourself with the different standard symbols used to represent components like air. Web a pneumatic circuit is an interconnected set of components that convert compressed gas (usually air) into mechanical work.

Web Reading A Pneumatic Circuit Can Be Intimidating For Novice Engineers.


Web this white paper examines pneumatic design best practices and presents four basic pneumatic circuits commonly used in machine automation. It covers single and double acting. Web download scientific diagram | 34.

Web Simple Pneumatic Circuits By Terry Bartelt.


Web this article examines pneumatic design best practices and then presents four basic pneumatic circuits (table 1) commonly used in machine automation. Web the first step in drawing a pneumatic circuit diagram is to familiarize yourself with the different standard symbols used to represent components like air. This video will explain how to read and understand pneumatic schematics diagram.

Web A Basic Understanding Of Pneumatics And Its Components Is Needed To Draw An Accurate And Effective Pneumatic Circuit.


Web a basic pneumatic schematic diagram shows how components like pumps, valves, sensors, cylinders, and other parts are connected. Web 70k views 2 years ago united states. Learners examine the operation of five pneumatic animated circuits that use directional control valves, pilot lines, check.

Web A Pneumatic Circuit Is An Interconnected Set Of Components That Convert Compressed Gas (Usually Air) Into Mechanical Work.


These diagrams provide a clear and. But with the right approach and a little practice, anyone can master this challenging skill. In the normal sense of the term, the circuit must.

Web 1.76K Subscribers Subscribe 12K Views 2 Years Ago Training Learn The Basics Of Pneumatic Circuits And How Pneumatic Components Work Together.


The process of drawing a pneumatic. Web pneumatics in a nutshell.