Analog Pid Controller Circuit Diagram

Analog Pid Controller Circuit Diagram. Here the controller is designed based on analog circuit. Web what is pid controller?

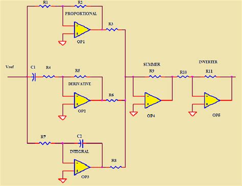
Electronic circuit implementation of an analog PID controller
Electronic circuit implementation of an analog PID controller from www.researchgate.net

Pid is termed proportional integral derivative. This is a demonstration of how to implement an analog pid controller controlling: Web ideal pid controller using active circuit realization youe.

February 01, 2016 By Robert Keim.


Web pid control definition. Web according to equation 1, this analog circuit calculates pid control response. Web the work below starts with study of individual components of the controller and their responses in a certain environment for different test signals (say a step or sine wave.

Controller Can Be Implemented By Any Of The Followings, Such As Dsp, Plc, Microcontroller And Analog Circuit.


A pid controller is actually a three part system: Analog fabrication of pid controller manualzz. Web circuit diagram of pid controller.

Pid Is Termed Proportional Integral Derivative.


It is the device that is widely employed in industrial regulatory applications for controlling. Parameters self tuning pid controller circuit. The angular position of a dc motor shaft then editing the design.

The Main Function Of The Proportional Compensator Is To.


This is a demonstration of how to implement an analog pid controller controlling: Pid controller basics circuit working and its. Web an analog pid controller with 3 potentiometers to control pid parameters.

For Those New To Analog Pid.


Web embedded pid temperature control, part 1: Web what is pid controller? Here the controller is designed based on analog circuit.