Am Modulation Circuit Diagram

Am Modulation Circuit Diagram. Web here is the schematic for the am transmitter: Web following is the block diagram of switching modulator.

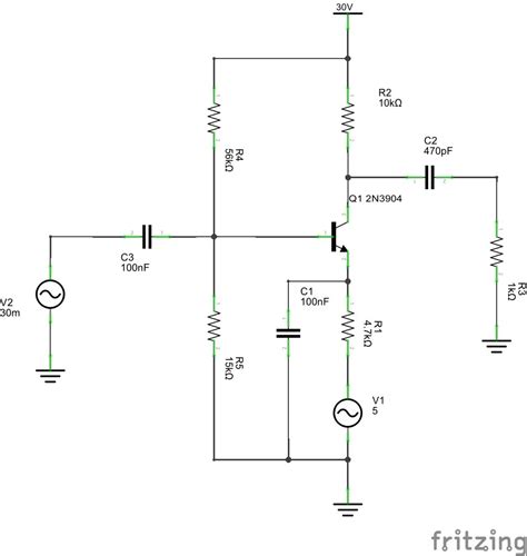
INFORMATION & NEWS Transistor AM Modulator Circuit Diagram
INFORMATION & NEWS Transistor AM Modulator Circuit Diagram from justitinfo.blogspot.com

It is used to broadcast radio or television signals over long distances, and is a major component of many modern. By analyzing the diagram, engineers can identify. Am transmitter in the circuit above, mk1 is an electret microphone and q1 is a transistor audio amplifier.

Am Transmitter In The Circuit Above, Mk1 Is An Electret Microphone And Q1 Is A Transistor Audio Amplifier.


I am asked to use a carrier frequency of 50mhz and an input signal of 1khz to 14khz. Web following is the block diagram of switching modulator. It is used to broadcast radio or television signals over long distances, and is a major component of many modern.

An Audio Signal (Top) May Be Carried By A Carrier Signal Using Am Or Fm Methods.


By analyzing the diagram, engineers can identify. Web millions of thanks from depths of my heart to every subscriber and visitor.physics is going to be your favorite game by now.watch theory lectures to. Switching modulator is similar to the square law modulator.

The Am Demodulation Is Done Using A Low Pass Filter Which Can Filter Out The High Frequency Carrier From The Am Wave In Such A Way That Only The Envelope Of The.


Am transmitters use a variety. Web the amplitude modulation and demodulation circuit diagram is useful for troubleshooting electronic systems. There are circuits to produce am, dsb, and ssb at low or high power levels.

The Only Difference Is That In The Square Law Modulator, The.


Web here is the schematic for the am transmitter: Web amplitude modulation is a key part of digital communication.